首页 第一期 第二期 第三期 第四期 第五期 第六期 第七期 第八期 第九期 第十期 第十一期 第十二期

    按照《教育信息化2.0行动计划》《武汉市创建国家“智慧教育示范区”实施方案》《东湖高新区中小学智慧教育实施方案》工作要求,为了在“双减”政策背景下探索光谷区域“空中教研”模式,推动智能时代教育理念更新、模式变革和生态重构,武汉东湖新技术开发区教育发展研究院组织开展信息技术、人工智能学科“空中教研”系列活动。汇聚众力、广集众智,为学区协同发展、共建共享搭建平台。    

     区信息技术、人工智能学科“空中教研”活动以“三课一评”形式开展,即一个微课(10-15分钟),一节教学课例(40分钟左右),一个说课(15分钟左右),一个评课(20分钟左右)。


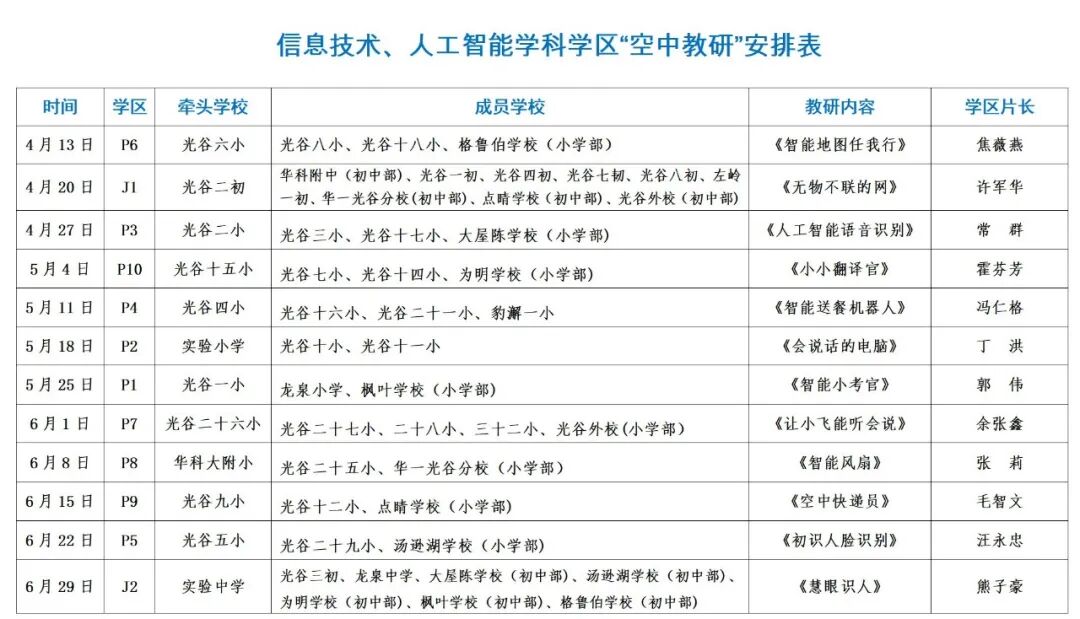
        为确保区域化“空中教研”活动正常顺利开展,片区“空中教研”以教研员统筹、学区片长牵头的上下联动机制推进,科学的制定了本学期学区“空中教研”安排表。


    图片

            




    帮助中心
    PC下载
    APP下载

    扫码下载

    人人通空间APP